每个人都想知道自己未来的命运,八字在线测流年的运势已经成为现代人回答这个问题的一种方式。八字在线测流年运势依托八字理论,通过分析个人出生时的年、月、日、时等信息,预测未来的吉凶祸福。人们对八字在线测流年运势的有效性和可靠性有不同的看法。本文将从多个角度探讨八字在线测流年的运势,为读者提供更全面的理解和理解。
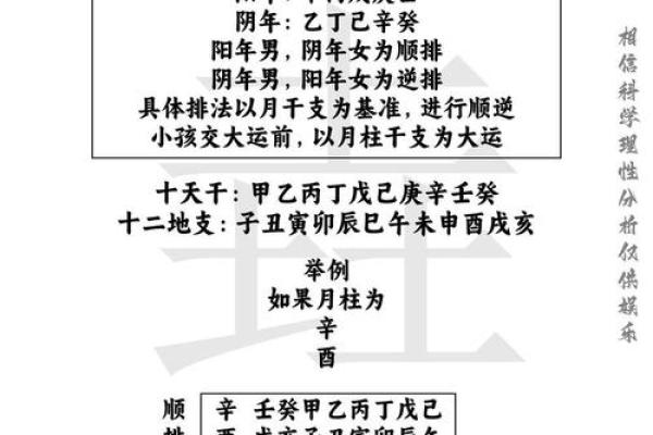
八字在线测流年运势的基本原理八字在线测流年运势的基本原理起源于中国古代八字学说,又称命理学。八字理论认为,人的一生受天时、地利、人和等因素的影响,而八字则是人生命运的象征。通过对八字的分析,可以了解一个人的命运走向,包括吉凶祸福、事业财富、婚姻家庭等。在线计算流年运势是将这一理论应用到具体年份,预测某一年个人命运的变化。这种预测通常包括对流年五行、吉凶方向、避免行事等方面的分析。
在这个小标题下,我们可以进一步分为两个自然段落来解释第一个自然段落可以介绍八字理论的基本概念和理论,第二个自然段落可以解释如何将八字理论应用于在线计算运气。

八字在线测流年运势的科学直备受争议。一方面,支持者认为八字学说历史悠久,积累了丰富的实践经验,能够准确预测个人命运。他们指出,许多人通过八字在线计算流年运势的结果与实际生活条件一致,因此认为它具有一定的科学性。批评者认为,八字理论缺乏科学依据,其预测结果只是巧合或心理暗示的产物。他们指出,八字在线计算流年运势的结果往往模棱两可,
流年运势
在这个小标题下,我们可以进一步分析支持者的论点,包括他们的实践经验和观点,第二个自然段可以列出批评者的反驳,并讨论两种观点之间的对立和辩证关系。
八字在线测流年运势的应用范围和局限性八字在线测量运势应用广泛,不仅可以用于预测个人命运,还可以用于婚姻配对、职业规划、保健等。许多人通过在线计算流年运势来了解自己未来的发展趋势,从而做出相应的决策和调整。八字在线计算流年运势也有一定的局限性,不能完全取代个人的主观努力和外部环境的影响。有时候,即使得到了吉利的预测,个人的努力和选择也可能会改变命运的方向。
在这个小标题下,我们可以分为两个自然段。第一个自然段可以介绍八字在线计算流年运势的应用范围和优势,第二个自然段可以讨论其局限性和缺点。
作为一种命理预测工具,八字在线测流年运势在一定程度上可以帮助人们了解自己的命运,引导个人生活和发展。其科学性和准确性仍存在争议,需要更多的研究和实践来验证。对于个人来说,可以适当参考八字在线测量流年运势的结果,但更重要的是要相信自己的努力和选择,不断探索和前进。只有在积极的努力下,才能实现命运的真正变化。

在结论部分,我们可以重申八字在线测量流年运势的作用和局限性,以及个人在面对命运时应该如何做出选择和调整。也可以提出未来研究的方向,比如通过实证研究验证八字在线测量流年运势的准确性,或者讨论与现代科学的关系。